• AGGAME·(中国区)集团官方网站AGGAME

    Nature Metabolism announced the discovery of a blockbuster anti-aging substance: PCC1

    2021-12-08

    On December 7, the world’s top scientific journal Nature Metabolism released a major research paper, "The flavonoid procyanidin C1 has senotherapeutic activity and increases lifespan in mice". In this study, a Chinese research team has identified PCC1 (procyanidin C1) from a specific grape seed extract. PCC1 can efficiently and safely remove senescent cells and help extend the median healthy lifespan of aging mice by 64.2% when administered alone. 


    The study was a joint effort by the Shanghai Institute of Nutrition and Health of the Chinese Academy of Sciences, BYHEALTH Institute of Nutrition & Health and many other professional organizations. According to Zhang Xuguang, director of Science and Technology Center of BYHEALTH, the team screened nearly 1,000 natural products and identified 46 plant-derived extracts, including different types of grape seed extracts, and finally found PCC1, a substance from a specific grape seed extract that can "precisely remove senescent cells".

     

    In early 2019, a team of American scientists published "the research results of dasatinib + quercetin in the treatment of an age-related fatal disease in humans" for the first time on EbioMedicine, bringing to light this anti-aging "star twins" and providing new technical support for the development of anti-aging products. Dasatinib, quercetin and fisetin are Senolytics, which mean "destroying aging" and refer to a large class of drugs that selectively remove SCs (senescent cells) by interfering with the SC signaling pathway and temporarily "suspending" the anti-apoptotic pathway. As early as 2019, when celebrating its 150th anniversary, Nature listed "removal of senescent cells" as one of the top 7 anti-aging technologies. The product research and development of Senolytics was listed as one of the top 10 breakthrough technologies in the world by MIT Technology Review in 2020. However, the side effects of long-term use of Senolytics cannot be ignored, which include anemia, thrombocytopenia and neutropenia. Even though intermittent dosing can effectively reduce these side effects to a large extent, the limited efficacy and the continued cytotoxicity still impede the clinical use of most Senolytics. Therefore, the search for Senolytics with fewer side effects and better targeted removal ability has become a common goal in the global aging research field.

     

    In this study, the Chinese research team chose grape seed extract, which has the most potential in "targeting senescent cells", to conduct a more in-depth study and successfully extracted PCC1 (Procyanidin C1). Compared with dasatinib + quercetin, the anti-aging "star twins", PCC1 can selectively, efficiently and safely remove senescent cells without the disadvantages of cell type dependence, high toxicity to non-senescent cells and low efficiency of senescent cell removal.

     

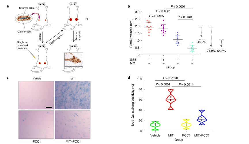
    In addition to discovering the anti-aging ability of PCC1 to target and remove senescent cells, the team found another potential of PCC1: it may inhibit tumor development. The researchers found that PCC1 alone, when injected into tumor-bearing model mice, had no effect on the tumor cells. But when PCC1 and chemotherapeutics "cooperated", the killing effect of chemotherapeutics on tumor cells increased exponentially. With the help of PCC1, the chemotherapeutic efficacy has been improved, and the survival period of model mice during the intervention has also been lengthened by 48.1%, which is quite amazing.



    This may be due to the fact that PCC1 "removes" the aging cells in the tumor microenvironment and reduces the "assistance" of aging cells to the tumor. In the end, it is the ability of PCC1 to remove aging cells that plays an important role in this process, and throughout the whole treatment, the liver enzymes, body weight, urea and immune indexes of the mice were not affected, i.e. no side effects were found for the time being. The median life span of aging mice was extended by 64.2% during the intervention period, which is longer than that of similar "natural scavengers"; and no side effects were found during the process, which is rarely seen in similar substances.

     

    The discovery of the "natural scavenger" PCC1 is an important step for BYHEALTH in its efforts to further develop the field of healthy aging in China, and it also marks the first time that Chinese researchers have a say in the research on the mechanism of senescent cell removal in the field of anti-aging. The research result has been considered as a "new milestone in the fight against aging" by the industry, and is expected to be used in the future to delay aging and control aging-related diseases.


    扫描二维码关注我们
    确 认
    AGGAME